OpenVPCal Plugin - Quick Start
This page will guide you through running calibration with the OpenVPCal Plugin. While the plugin makes calibration as easy as possible, it is important to understand what can prevent you from achieving the best calibration results. You can learn how to interpret the analysis results in the Analyse tab. The key components to consider are hardware settings and colour space settings in Designer.
Calibration Checklist
Section titled “Calibration Checklist”Before running OpenVPCal calibration, confirm:
Hardware
- LED wall is connected and mapped in Designer.
- LED panels are warmed up (20-40 minutes displaying grey) and at show brightness.
- LED processor is set to desired colour space and transfer function.
- Unused LED sections are turned off to avoid flare.
- Camera settings (exposure, white balance, ISO, shutter) are configured for production.
Designer Configuration
- Colour Management is set to OCIO.
- Camera, LED Screen, and MR Set are created and linked.
- Delay Calibration is completed for the MR Set.
- No creative colour looks or LUTs are applied to the signal path.
-
enableResourceFileDeletionis enabled in Designer options (See: Advanced Machine Settings).
Launch OpenVPCal Plugin
Section titled “Launch OpenVPCal Plugin”Launch OpenVPCalPlugin.exe to make the OpenVPCal Plugin available in the Designer Plugin widget. Once launched, check the system tray icon to confirm the server is running:
- Coloured icon: Server is running correctly.
- Greyed-out icon: Server has failed. See System Tray to troubleshoot.
Designer Setup
Section titled “Designer Setup”Configure Designer’s colour management, stage components, and calibration prerequisites. This setup creates the foundation for OpenVPCal Plugin to perform OpenVPCal-based calibration.
- Set Colour Management settings
- Navigate to
d3 > Project Settings > Colour Management > Colour management. - Set Colour management to
OCIO. - Select OCIO config: Use your project’s base OCIO config (NOT
pre_calibration_openvpcalorpost_calibration_openvpcalconfigs if they exist from previous calibrations).
- Navigate to
- Add LED Screen, Camera and MR Set to the Stage
- Add components that will be used for calibration:
Stage > Cameras- Camera for capturing calibration images.Stage > LED Screens- LED wall(s) to calibrate.Stage > MR Sets- Container linking camera and LED screens.
- Add components that will be used for calibration:
- Configure Camera settings
- Set the Input Transform in the Video Input Patch Editor
- Navigate to
Devices > Video Input Patch Editor.... - Select
videoin_[0...9].movto assign to Camera. - Set Input transform to match your camera’s colour space (e.g.,
Log3G10 RedWideGamutRGBfor RED cameras). - This ensures captured images are correctly interpreted in the colour pipeline.
- Navigate to
- Assign the Video Input to the Camera
- Open Camera widget in Stage.
- Assign Video in with the
videoin_[0...9].movsource configured above.
- Set the Input Transform in the Video Input Patch Editor
- Configure LED Screen settings
- Open LED Screen widget in Stage.
- Set Output transform to your target gamut (e.g., Rec.2020, P3).
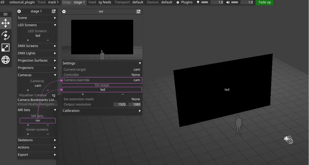
- Configure MR Set settings
- Open MR Set widget in Stage.
- Assign a Camera (under
Camera override). - Assign an LED Screen (under
On-Stagesection). - This links the camera and LED screen for calibration.
- Complete Delay Calibration
- Run Designer Delay Calibration for your MR Set.
- This synchronizes camera capture timing with LED display refresh, which is essential for OpenVPCal Plugin to capture accurate calibration images.
- Follow the linked guide to complete Video Receive Delay and Tracker Delay calibration.
- Complete Pre-Calibration Steps
- Follow the Designer Colour Calibration workflow.
- This prepares the stage and validates the camera/LED configuration before OpenVPCal calibration.
- Verify Setup
- OCIO config is set to your project’s base config.
- Camera, LED Screen, and MR Set are created and linked.
- Delay Calibration and Pre-Calibration completed successfully.
Note: Overwriting existing calibration patterns generated by the plugin may fail if the
enableResourceFileDeletionoption switch is disabled. If this is the case, enable it from Designer’s Advanced Machine Settings.
OpenVPCal Plugin Setup
Section titled “OpenVPCal Plugin Setup”- Open Plugin Interface
Plugins > OpenVPCal Pluginin Designer.- Or open in browser:
https://localhost:8000. - Verify connection: status footer should show “Connected” with project name.
- If disconnected: Check Designer is running, or set Designer IP in Settings if on different network.
- Configure Settings Tab
- Verify Mode is
OCIOand OCIO Config shows your project config. - Select MRSet, Camera, and verify Displays list.
- Click Populate All to create OpenVPCal LED Wall settings from Designer colour spaces.
- Verify each display shows OpenVPCal Settings name (not “Missing”).
- Optional: Review and adjust settings in LED Walls dropdown (see Settings Tab).
- Verify Mode is
- Operate Calibration (follow in order)
- Select Displays
- In the Main Tab, check the checkboxes for displays to calibrate.
- Note: Checked = calibrated, Highlighted = canvas preview only.
- Setup Track
- Click Setup Track to switch to openvpcal_plugin track that will prepare two video layers OpenVPCal Pre-Calibration Patch and OpenVPCal SPG Patterns in Designer.
- See Setup Track

- [OPTIONAL] Validate with SPG Patterns
- Generate and inspect SPG patterns on LED wall.
- See OpenVPCal SPG Guide and Generate SPG Patterns.
- Generate Calibration Patches
- Generates patches and updates Designer OCIO config to
pre_calibration_openvpcal_<hash>.ocio. - The first calibration patch is displayed on the LED wall if the track was prepared using Setup Track.
- See Generate Calibration Patches for details.
- Generates patches and updates Designer OCIO config to
- Capture
- Captures 255 images per checked display.
- 5 frames per pattern × (21 pattern images + 30 grey patches)
- If fewer than 255 images were captured, re-run capture (see Navigation Panel to find the number of captured images).
- Captures 255 images per checked display.
- Analyse
- Processes captured images and generates calibration feedback.
- Once analysis is complete, the plugin switches automatically to the Analyse tab and show the Analysis Feedback.
- Review feedback before proceeding.
- See Analyse Tab for interpretation.
- Calibrate
- Computes calibration and updates Designer OCIO config to
post_calibration_openvpcal_<hash>.ocio. - Automatically applies calibrated output transforms to displays.
- Once calibration is complete, the plugin switches automatically to the Analyse tab and show the Analysis Feedback.
- See Calibrate for details.
- Computes calibration and updates Designer OCIO config to
- Select Displays
- Check Calibration Results
- Review Analyse tab to compare pre-calibration vs. post-calibration improvements.
- Optional: Re-capture and analyse with new calibration to verify improvements.
- Designer now uses
post_calibration_openvpcal_<hash>.ociowith calibrated display transforms.
Workflow Overview
Section titled “Workflow Overview”The following flowcharts provide a high-level overview of the processes triggered by each button in the Main tab.
- Download: Transfers data from Designer to Plugin
- Upload: Transfers data from Plugin to Designer
OpenVPCal Plugin Flowchart Overview 1
OpenVPCal Plugin Flowchart Overview 2